Compañía Saheel Al-Mortajez
Para Contratación, Comercio General, Servicios Energéticos, Producción, y Suministro Agrícola y Ganadero – S.R.L.




Compañía Saheel Al-Mortajez
Emad M. Al-Husein
Fundador / Gerente General
La historia de la Compañía Saheel Al-Mortajez comenzó en 2003 con la oficina "Adhwaa' Al-Hadbaa", fundada por el Sr. Emad Mohammed Hasan Al-Hussein. La empresa se expandió, convirtiéndose en "Enan Al-Sakeb Company" en 2009, con el Sr. Al-Hussein como Director General de 2010 a 2013. Sus operaciones incluyeron proyectos de construcción, electricidad y mecánica, centrados en la infraestructura energética en las provincias de Irak.
En 2013, la empresa se trasladó a Bagdad, estableciendo la Compañía Saheel Al-Mortajez, especializándose en servicios energéticos y expandiendo sus operaciones a lo largo de Irak, con sucursales en Erbil y Nínive. La compañía tiene como objetivo una mayor expansión.
La Compañía Saheel Al-Mortajez se especializa en servicios energéticos, ingeniería, construcción y actividades comerciales.
Establecida bajo la dirección del Sr. Emad Mohammed Hasan Al-Hussein, la compañía se registró oficialmente el 7 de octubre de 2013, con el número de certificado 02-000084885.
Cuenta con calificación de “Excelente” y está licenciada para comercio general, incluyendo importación y exportación, cumpliendo con la Ley Comercial No. 30 de 1984.
La empresa es miembro de varias asociaciones.
Se incorporaron los Servicios Energéticos, aprobados bajo el Acta No. 11683 el 21 de abril de 2014.
La compañía posee la certificación ISO 9001:2015.
El Director General tiene un Diploma en Administración de Empresas, especializado en Gestión de Proyectos (P.M.P), obtenido en la Wave Business Foundation en 2017, y un certificado del Programa de Gestión Empresarial del Centro de Investigación y Estudios de la Secretaría General del Consejo de Unidad Económica Árabe en el mismo año.
El Director General también obtuvo un Certificado de Formación de Formadores (TOT) en 2019.
La compañía se expandió para incluir la producción y suministro agrícola y ganadero, con cambio de nombre según la Decisión No. (8514) de fecha 31/3/2024.
Resumen General
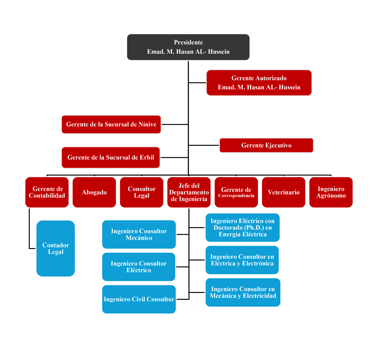
The Structural Organization of The Company


Nuestro Equipo




Eng. Abdul Kareem Al-Rubayee
Jefe del Departamento de Ingeniería
engineering.d.h@saheel-iraq.com
+964 770 161 7252




Eng. Khalifa M. Al-Sayed
Gerente del Departamento de Obras Civiles
civil.work@saheel-iraq.com
+964 770 406 5247
Eng. Salim AL-Kafaji
Jefe del Departamento de Ingeniería Eléctrica
electric@saheel-iraq.com
+964 774 088 5328
Eng. Hashim S. Hasan
Jefe del Departamento de Ingeniería Mecánica
mechanic@saheel-iraq.com
+964 751 203 1223
Eng. Jasim Nuhayer
Jefe del Departamento de Ingeniería Electrónica
electronic@saheel-iraq.com
+964 770 161 6764












Siempre puede consultar nuestra sección de documentación para materiales de la empresa, como la declaración de capacidades, el perfil de la compañía, el código de conducta, la política de privacidad, los términos y condiciones y otros documentos oficiales.
info@saheel-iraq.com, +964 782 826 4320, +964 772 443 4382
© Compañía Saheel Al-Mortajez 2013–2025. Todos los derechos reservados.
